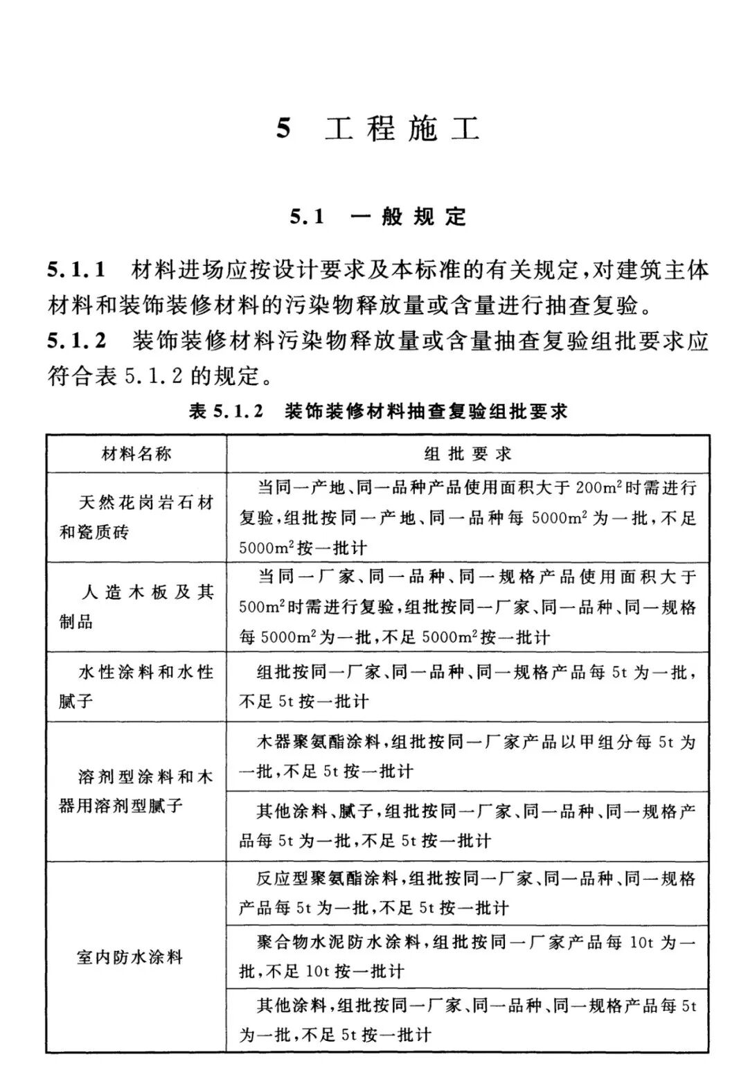
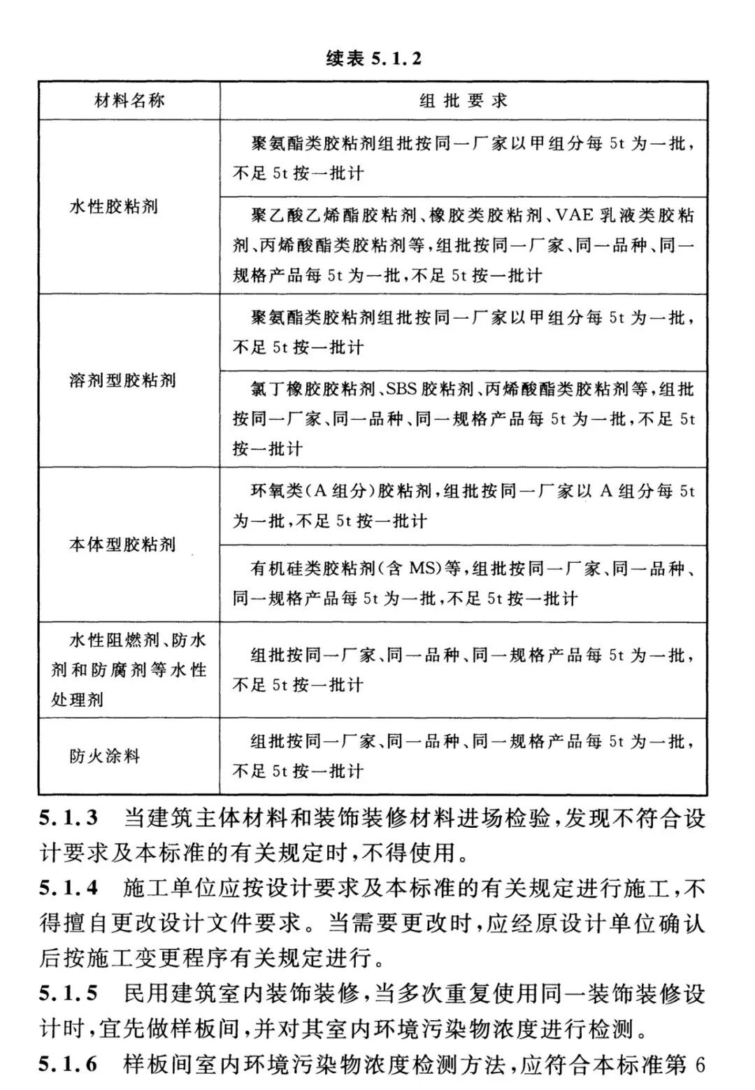
史上最嚴室內環境標準實施!甲苯和二甲苯被列入室內空氣污染物!8月1日實施

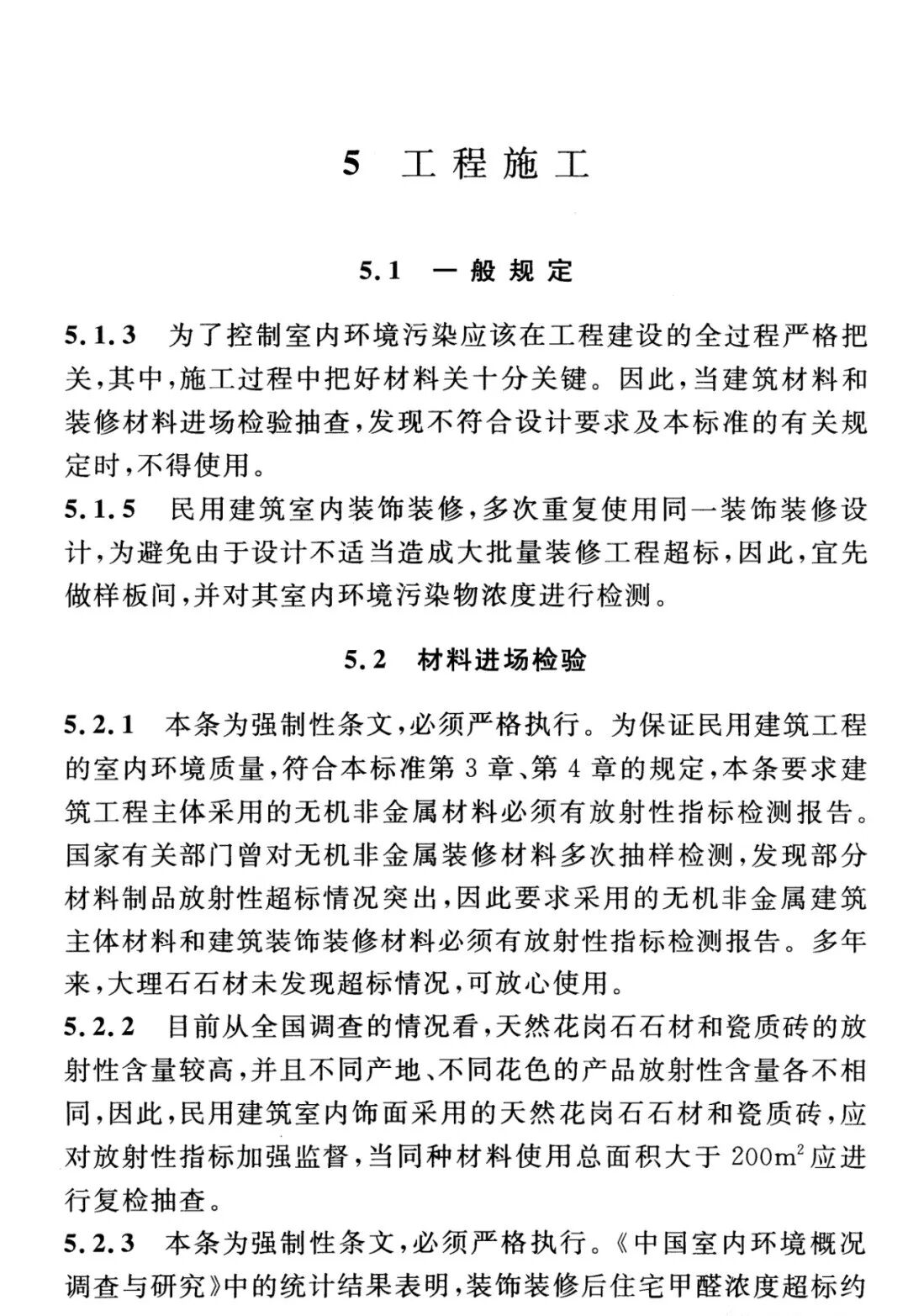
《民用建筑工程室內環境污染控制規范》發布實施近20年來,對全面提高我國民用建筑工程質量,提高全社會的室內環保意識,促進我國綠色環保建筑裝飾裝修材料產業進步,推動我國室內環境保護行業發展起到了積極作用。 這次修訂為《民用建筑工程室內環境污染控制標準》(GB 50325—2020),不僅對全社會高度關注的學校、幼兒園的室內環境污染、室內環境家具污染等室內環境污染熱點問題進行了科學的規范和指導,而且對后疫情時代,保護人民群眾的室內環境生命安全和身體健康,促進我國室內車內環保產業發展具有重要意義。 01 更嚴 這次標準修訂的一大特點是室內環境質量要求更嚴。一方面,新修訂的標準中大部分污染物濃度限值比GB 50325—2010(2013年版)要嚴格,部分污染物濃度限值甚至比《室內空氣質量標準》(GB/T 18883—2002)還要嚴格,比如Ⅰ類民用建筑工程的甲醛污染從原來的0.08mg/m3修訂為0.07mg/m3;另一方面,對全社會高度關注的幼兒園、學校教室、學生宿舍、老年人照料房屋設施室內裝飾裝修驗收時,規定室內空氣中氡、甲醛、氨、苯、甲苯、二甲苯、TVOC的抽檢量不得少于房間總數的50%,且不得少于20間,當房間總數不大于20間時,應全數檢測。 02 更多 室內空氣中污染物控制的種類增多了。GB 50325—2010(2013年版)中室內空氣污染物驗收檢測一共有5種指標(氡、甲醛、苯、氨、TVOC),這次修訂在GB 50325—2010(2013年版)的基礎上增加了甲苯和二甲苯的檢測指標,一共是7種污染物測試。實際上加上氡污染從過去的一種氡-222,增加到兩種氡-222和氡-220,還有室內環境新風量的測試,應該一共是9種指標。 03 更高 這次修訂對室內環境質量要求更高,不僅是化學污染問題,而且關注室內環境的放射性氡污染,關注改善室內空氣品質的新風量問題,關注通過進行室內環境預評價和嚴重污染環境的有害物質控制,有效解決裝飾裝修和家具污染問題。對室內污染物濃度檢測點數設置進行了調整,本標準中調整了使用面積大于1000 m2的房間檢測點數設置。 04 更強 這次修訂對室內環境檢測實驗室的能力要求加強了,特別是在一些室內環境污染物的檢測方法方面。室內環境甲醛檢測明確了采用AHMT分光光度法,提高了甲醛檢測的穩定性和可靠性;明確了室內空氣中氡濃度檢測采用泵吸靜電收集能譜分析法、泵吸閃爍室法、泵吸脈沖電離室法、活性炭盒-低本底多道γ譜儀法四種方法;增加了苯系物及揮發性有機化合物(TVOC)的T-C復合吸附管取樣檢測方法。一方面,完善并細化了室內空氣污染物取樣測量要求;另一方面,對室內環境檢測實驗室的測試儀器和測試人員的能力和水平要求進一步加強。 ▲民用建筑室內污染物濃度限量 01 標準名稱由《民用建筑工程室內環境污染控制規范》變為《民用建筑工程室內環境污染控制標準》,標準中重申“室內環境污染物濃度檢測結果不符合本標準規定的民用建筑工程,嚴禁交付投入使用”。按照國家產品質量法的要求,產品質量不符合強制性國家標準要求的,屬于不合格產品。特別是如果室內環境質量不合格,會對人體健康造成傷害。 02 考慮到室內環境中的污染物疊加污染,加嚴新建工程和新裝修工程的室內環境污染控制指標,為消費者居住增加家具等用品提供更多的承載空間,意味著裝飾裝修以后室內環境不合格的比率會增加。 03 室內環境檢測環節要求更加嚴格,包括固定家具保證正常的使用狀態及可移動家具的配置和使用;特別是對精裝修房屋和全包圓的裝飾裝修,如果室內環境污染控制不好,室內環境中的污染物指標就不合格,導致產生投訴的風險會比較高。 04 考慮到室內環境污染與室內環境通風的關系,室內環境測試時需要測試室內新風量;對于安裝了新風機和新風設備的室內環境,可以保證室內環境質量達標。 05 考慮到近年來幼兒園、學校教室的裝飾裝修污染問題引起社會廣泛關注,標準中提出更加嚴格的要求。在選用建筑裝飾裝修材料時,要求對不同產品、批次的人造木板及其制品的甲醛釋放量、涂料、橡塑類合成材料的揮發物釋放量進行抽査復驗。對新建、新裝修和使用新家具的學校、幼兒園的室內環境更加關注,要求新建學校交付使用前抽檢室內由原來的5%增加到50%,20間以內的要求全部進行檢測。 【熱點關注】 教育部:加強學校新建校舍室內空氣質量管理 幼兒園、教室等裝修污染控制標準更嚴格 住建部發布國家標準《民用建筑工程室內環境污染控制標準》,將室內空氣中污染物增加了甲苯和二甲苯。細化了裝飾裝修材料分類,并對部分材料的污染物含量(釋放量)限量及測定方法進行了調整。對自然通風的Ⅰ類民用建筑的最低通風換氣次數提出具體要求。并對幼兒園、學校教室、學生宿舍等裝飾裝修提出了更加嚴格的污染控制要求。 01 對室內環境檢測服務產業的影響 進一步推動室內環境檢測實驗室的發展,污染物測試條件和方法的更強要求和學校、幼兒園50%抽檢比例的確定,使室內環境檢測實驗室的工作量會大幅度提高,第三方工程質量檢測驗收將可能會成為新的藍海;會大大促進智能檢測室內環境檢測儀器的開發,促進檢驗檢測技術的進步,促進方便快捷的檢驗檢測設備和儀器的研發推廣,促進檢驗檢測人員的崗位培訓和檢驗檢測技能的提高。 02 對室內環境凈化服務產業的影響 標準首次規定民用建筑工程室內環境檢測不合格可以進行整改,把室內環境凈化作為工程施工的一部分,將有利于室內環境凈化材料的發展和推廣,為室內環境污染凈化服務的推廣、室內環境凈化技術的提高創造了發展空間。同時,由于室內環境污染控制指標加嚴,對于室內環境凈化材料和具有室內環境凈化功能的裝飾裝修和家具材料的發展,都會起到有力的推動作用。 03 對綠色環保裝飾裝修材料和家具產業發展的影響 標準中強調,工程驗收需要配置固定家具和移動家具,同時考慮驗收時的指標加嚴、測試項目增加,會倒逼新型環保無污染的裝飾裝修材料和無甲醛的塑料家具、鋁家具和木塑材料的發展。標準中特別提出,木塑材料代替傳統的人造板材料,可以有效地解決人造板甲醛污染問題。實際上,這兩年新興的無甲醛人造板、以塑代木、全鋁家居等材料都會為解決室內環境污染提供支持,特別是在學校、幼兒園中,在生態校園建設中起到積極的推動作用。 04 對綠色環保裝配式裝飾裝修工程的影響 考慮傳統裝飾裝修中的室內環境污染問題,標準中提出了加強室內環境預評價的要求,特別是提出控制室內裝飾裝修污染的關鍵措施是嚴格控制裝飾裝修材料使用量負荷比、控制材料污染物釋放量,以及保持必要的通風換氣量。同時提出大力推廣低碳、環保、無污染、少污染的裝配式裝修工程,促進我國建筑裝飾裝修行業的工廠化、標準化、集成化、模塊化的裝飾裝修材料的現場裝配式裝修。 05 對室內環境新風機和凈化器產業發展的促進 一方面,標準中提出室內環境污染與室內新風量相關聯的概念,提出提高室內空氣質量品質的新要求,編制說明中還提出通風措施大體可分為主動式和被動式兩類,主動式通常為機械送、排風系統,被動式可采用自力式排風扇或無動力通風器等,無動力通風器可選用窗式通風器、外墻通風器等形式。另一方面,嚴格的室內空氣質量標準要求建筑裝飾裝修工程在設計中、二次裝飾裝修的改造中,或者在一些室內空氣質量要求嚴格的學校、幼兒園建筑中,設計、配置和安裝新風系統,保證室內空氣質量達標。
